facebook

ご入会はこちらから

串間商工会議所は金融・税務・労務・共済のご相談応じます

串間商工会議所 The Kushima Chamber of Commerce & Industry

電話受付時間;8:30-17:15

0987-72-0254

0987-72-0100

  • 当所のご案内
    • 貸室案内
    • 各種申請
    • 特定商工業者について
    • ご入会はこちら
    • 会議所会員変更届他
    • 個人情報保護方針
  • 検定情報
  • 融資・資金
  • 共済制度
    • 経営セーフティ共済(中小企業倒産防止共済制度)
    • 特定退職金共済制度
    • まごころ共済(自動車事故費用共済)
    • 小規模企業共済
  • 串間市共通商品券

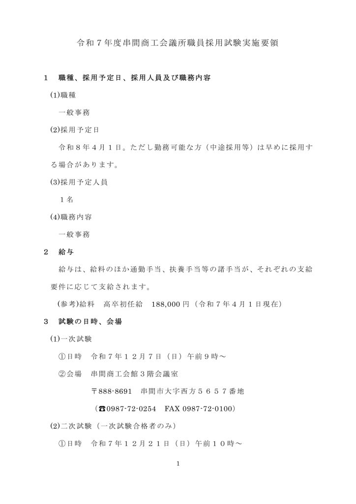
令和7年度 職員採用試験を行います

その他
2025.11.10

受験申込書ダウンロード

受験申込書ダウンロード
その他
シェアする
X Facebook LINE
串間商工会議所
「価格転嫁」の基本セミナー開催のお知らせ(11月27日(木)14:00~)
とんぢゃか祭開催について(11/30)
ホーム
その他

商工会議所の情報

  • 当所のご案内
    • 貸室案内
    • 各種申請
    • 特定商工業者について
    • ご入会はこちら
    • 会議所会員変更届他
    • 個人情報保護方針
  • 検定情報
  • 融資・資金
  • 共済制度
    • 経営セーフティ共済(中小企業倒産防止共済制度)
    • 特定退職金共済制度
    • まごころ共済(自動車事故費用共済)
    • 小規模企業共済
  • 串間市共通商品券

過去のお知らせ

  • 2026年4月3
  • 2026年2月4
  • 2025年12月4
  • 2025年11月4
  • 2025年10月13
  • 2025年9月13
  • 2025年8月16
  • 2025年7月9
  • 2025年6月1
  • 2025年5月7
  • 2025年4月3
  • 2024年11月2
  • 2024年10月2
  • 2024年9月4
  • 2024年8月5
  • 2024年4月1
  • 2024年2月1
  • 2024年1月2
  • 2023年12月1
  • 2023年11月3
  • 2023年10月4
  • 2023年9月1
  • 2023年8月5
  • 2023年7月2
  • 2023年6月1
  • 2023年5月4
  • 2023年4月6
  • 2023年2月2
  • 2023年1月2
  • 2022年12月4
  • 2022年10月4
  • 2022年9月3
  • 2022年8月8
  • 2022年6月1
  • 2022年5月2
  • 2022年4月3
  • 2021年12月1
  • 2021年11月1
  • 2021年10月1
  • 2021年9月1
  • 2021年7月2
  • 2021年6月2
  • 2021年5月1
  • 2021年2月1

串間商工会議所

〒888-8691
宮崎県串間市大字西方5657番地

TEL:0987-72-0254

FAX:0987-72-0100

MAIL:kucci@miyazaki-cci.or.jp

串間商工会議所

宮崎県内商工会議所

  • 連合会
  • 延岡
  • 日向
  • 高鍋
  • 西都
  • 宮崎
  • 都城
  • 小林
  • 日南

宮崎県串間市大字西方5657番地

TEL:0987-72-0254

FAX:0987-72-0100

商工会議所ライブラリー

商工会議所情報

  • 当所のご案内
    • 貸室案内
    • ご入会はこちら
    • 特定商工業者について
  • 共済制度
  • Facebookページ
  • 宮崎県南地域の観光情報
  • 個人情報保護方針

市内企業様向け情報

  • 宮崎県中小企業支援ポータル
  • ミライサポート
  • 経営計画つくるくん
串間商工会議所
Copyright © 2013-2026 串間商工会議所 All Rights Reserved.
    • 当所のご案内
      • 貸室案内
      • 各種申請
      • 特定商工業者について
      • ご入会はこちら
      • 会議所会員変更届他
      • 個人情報保護方針
    • 検定情報
    • 融資・資金
    • 共済制度
      • 経営セーフティ共済(中小企業倒産防止共済制度)
      • 特定退職金共済制度
      • まごころ共済(自動車事故費用共済)
      • 小規模企業共済
    • 串間市共通商品券
  • ホーム
  • トップ